抖圈

通告公示

机场路治理有限公司两站入口拒超称重装备新建及替换项目(JCLGL竞争性探讨-SFB-2023-001)竞争性探讨通告

宣布时间:2023-09-26

广西奥金斯项目治理有限公司受采购人委托 ,现就机场路治理有限公司两站入口拒超称重装备新建及替换项目举行竞争性探讨采购 ,接待切合条件的供应商前来加入探讨运动 ,现将有关事项通告如下: 

一、项目名称:机场路治理有限公司两站入口拒超称重装备新建及替换项目

二、项目编号:JCLGL竞争性探讨-SFB-2023-001

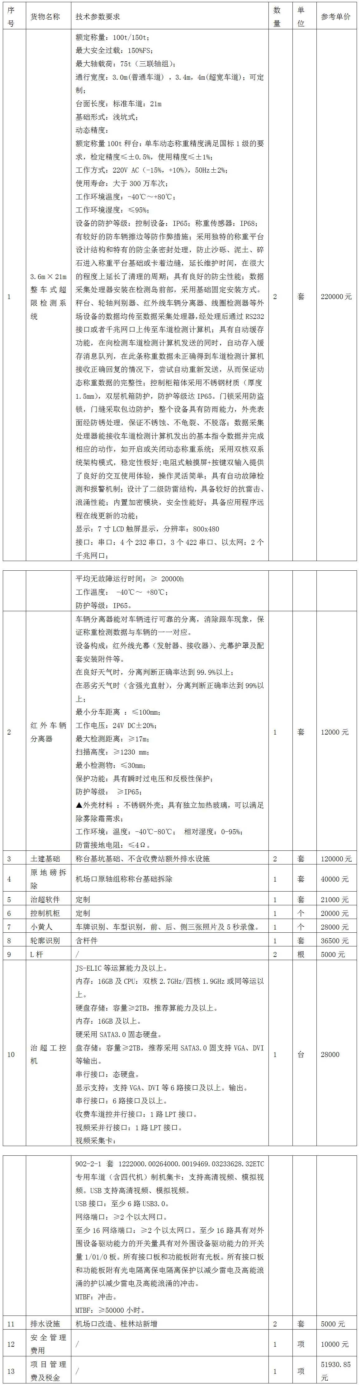
三、采购项目的项目名称、数目、简要规格形貌或项目基本概况先容:

竞争性探讨通告01.jpg

如需进一步相识详细内容 ,详见竞争性探讨文件

四、资金性子:自筹

五、采购项目预算金额(人民币):947430.85元 。

六、供应商资格要求:

1、知足《中华人民共和国政府采购法》第二十二条划定 ,具有自力肩负民事责任的能力、自力肩负项目的能力和自力推行条约的能力的供应商;

2、对在“信用中国”网站(www.creditchina.gov.cn)、中国政府采购网(www.ccgp.gov.cn)等渠道列入失约被执行人、重大税收违法案件当事人名单、政府采购严重违法失约行为纪录名单及其他不切合《中华人民共和国政府采购法》第二十二条划定条件的供应商 ,不得加入政府采购运动 。

3、本项目不接受未购置本探讨文件的供应商探讨;

4、本项目不接受团结体加入探讨 。

七、竞争性探讨文件售价及发售

1、文件发售时间:竞争性探讨通告宣布之日至2023年9月22日 ,逐日上午09:00-12 :00 ,下昼14:30-17:00(北京时间 ,法定节沐日除外) 。

2、发售所在:广西奥金斯项目治理有限公司(桂林市秀峰区翠竹路23号50-2号)

3、售价:竞争性探讨文件工本费人民币300元 ,售后不退 。

4、获取竞争性探讨文件的方法:现场购置 ,不支持邮寄 。

5、购置竞争性探讨文件须提交资料及增补事项:由供应商授权委托署理人携带授权委托书原件及身份证复印件(身份证原件现场核查退却回)和营业执照副本复印件一份并逐一加盖单位公章 ,质料齐全且及格后方可购置竞争性探讨文件 。

八、包管金:

无需提交探讨包管金 。

九、响应文件递交阻止时间及所在

供应商必需于2023年9月28日上午9时30分 ,将响应文件密封提交至广西奥金斯项目治理有限公司(桂林市秀峰区翠竹路23号50-2号)开标室 ,逾期送达的或未送达指定所在的响应文件将予以拒收 。

响应文件递交起止时间:2023年9月28日上午9时至9时30分 。

十、探讨时间及所在

响应文件递交阻止时间后为探讨小组与供应商探讨时间 ,详细时间由采购署理机构另行通知 。所在:广西奥金斯项目治理有限公司(桂林市秀峰区翠竹路23号50-2号)评标室 。加入探讨的法定代表人、认真人或响应的委托署理人必需持有用证件【法定代表人(认真人)凭身份证或响应的委托署理人凭授权委托书原件和身份证】依时抵达指定所在期待扑面探讨 。

响应文件递交阻止时间后 ,探讨小组在评标室启封响应文件 。

十一、通告宣布媒体

中国采购与招标网(www.chinabidding.com.cn)、桂林市交通抖圈控股集团有限公司(http://www.gljtkg.com/index.htm)

十二、联系事项

1、采购人名称:桂林市机场路治理有限公司

地点:桂林市临桂区机场高速公路与两江大道交织口西南偏向50米

联系电话:0773-8658320

2、采购署理机构:广西奥金斯项目治理有限公司

地点:桂林市秀峰区翠竹路23号50-2号

联系人:李工

联系电话:0773-2690777

采购人:桂林市机场路治理有限公司

采购署理机构:广西奥金斯项目治理有限公司

2023年9月18日


网站地图